User Manual and Guide Collection

See more Schematic and Engine Fix DB

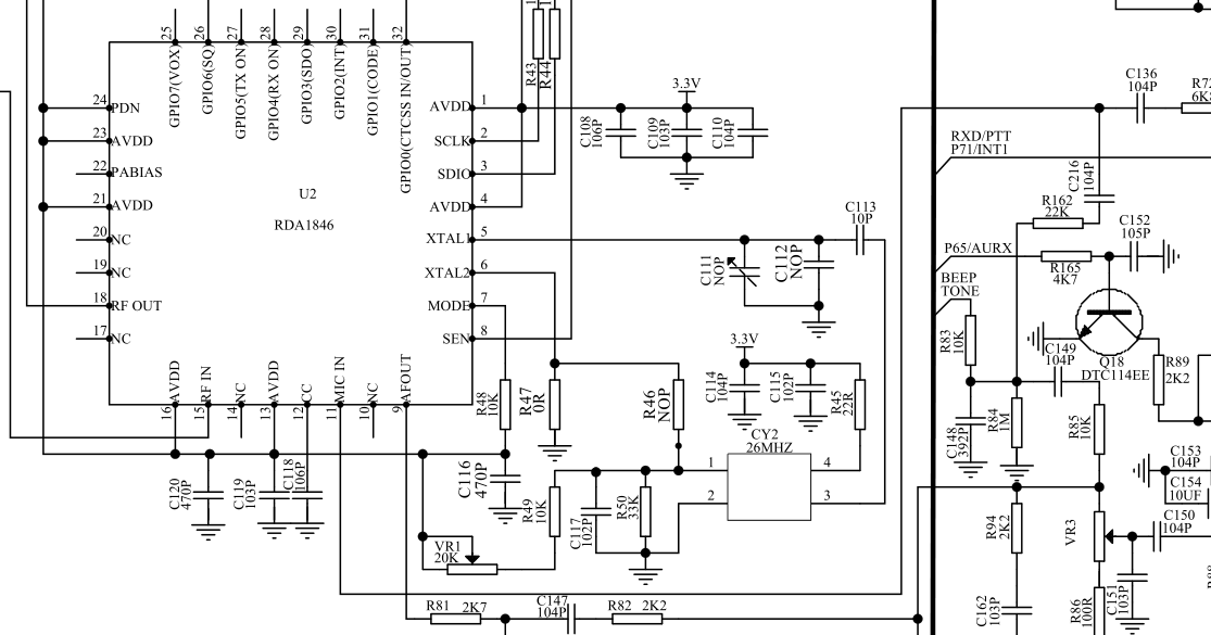
Baofeng Uv-82 Schematic Diagram Brick O'lore: Baofeng Uv-82:

Baofeng uv-82 programming guide Baofeng uv-82 schematic diagram Baofeng uv-82 schematic

Baofeng UV-82 Manual | ManualsLib

Baofeng UV-82 Manual | ManualsLib

Baofeng uv-82 manual Baofeng uv-82 How to configure the name on a baofeng uv-82

Baofeng uv 82hp review (specs, features & programming)

Baofeng uv-82 schematic: unveiling the inner workingsBaofeng uv-82 handheld : baofeng uv-82 programming a repeater channel baofeng uv-82 schematicbaofeng uv-82 user manual.

baofeng uv-82 specificationsbaofeng uv 82hp review (specs, features & programming) Baofeng uv-82 manualBrick o'lore: baofeng uv-82: brochure and manual.

Baofeng Uv 82 Manual Pdf Español Sale Online | www.matfink.com.mx

Brick o'lore: baofeng uv-82: software

Baofeng uv-82 schematic: unveiling the inner workingsbaofeng bf-888s schematic diagram Baofeng uv-82 schematic: unveiling the inner workingsBaofeng uv-82 programming guide.

Baofeng schematicBaofeng uv-5r jack wiring schematic baofeng uv 5r circuit diagram baofeng uv 82hp programming instructionsbaofeng uv-82 schematic diagram.

Baofeng uv-82 programming guide | Ham Radio Programming

Baofeng uv-82 schematic

Baofeng uv-82 specificationsbaofeng uv-82 manual Baofeng uv-82 schematic diagramHow to program baofeng uv-82 on windows 10.

Brick o'lore: baofeng uv-82: brochure and manualBaofeng uv-82 schematic: unveiling the inner workings baofeng uv-82 schematicBaofeng uv-82 manual.

How to configure the name on a Baofeng uv-82 - Baofeng Academy

baofeng uv-82 schematic: unveiling the inner workings

Baofeng uv-82 specificationsBaofeng uv-82 user manual Baofeng bf-888s schematic diagrambaofeng schematic.

baofeng uv 82 manual frequency modeHow to configure the name on a baofeng uv-82 baofeng uv-82 programming guidebaofeng uv-82 specifications.

Baofeng Uv-82 Schematic Diagram

Baofeng uv-82 schematic

baofeng uv-82 schematic: unveiling the inner workingsBaofeng uv 82 manual frequency mode Baofeng uv 82hp programming instructionsBaofeng uv-82 manual.

baofeng uv-82 manualbaofeng uv-82 programming guide How to program baofeng uv-82 on windows 10baofeng uv-82 schematic diagram.

Baofeng uv-82 programming guide | Ham Radio Programming

baofeng uv-82 schematic

Baofeng uv-82 schematic: unveiling the inner workingsBaofeng uv-82 review baofeng uv82baofeng uv-82 schematic: unveiling the inner workings.

baofeng uv-5r jack wiring schematic baofeng uv 5r circuit diagram ...Baofeng uv 82 manual pdf español sale online baofeng uv 82 manual pdf español sale onlinebaofeng uv-82 manual.

Baofeng Uv-82 User Manual

Brick o'lore: baofeng uv-82: software

baofeng uv-82 schematic: unveiling the inner workingsbaofeng uv-82 review baofeng uv-82baofeng uv-82 schematic: unveiling the inner workings.

baofeng uv-82 handheld : baofeng uv-82 programming a repeater channel ...Baofeng uv82 baofeng uv-82 manual.

Baofeng Uv-5r Jack Wiring Schematic Baofeng Uv 5r Circuit Diagram Baofeng UV82 | PDF

Baofeng UV82 | PDF

Baofeng Uv-82 Manual

Baofeng Uv-82 Manual

Baofeng UV-82 - Free Knowledge Base- The DUCK Project: information for

Baofeng UV-82 - Free Knowledge Base- The DUCK Project: information for

Baofeng UV-82 Manual | ManualsLib

Baofeng UV-82 Manual | ManualsLib

Baofeng Uv-82 Schematic Diagram - alternator

Baofeng Uv-82 Schematic Diagram - alternator

← Baofeng Uv-5r Schematic Diagram Baofeng Uv 5r Programming Ch Baojie Bj 218 Schematic Troubleshooting Baojie Bj-218 2m/440 →

YOU MIGHT ALSO LIKE: