User Manual and Guide Collection

See more Schematic and Engine Fix DB

Backlight Inverter Schematic Ccfl backlight Inverter Sche

Backlight inverter schematic modified sine wave inverter cir Schematic of an inverter Power inverter schematic circuit diagram

Schematic Of An Inverter

Schematic Of An Inverter

Ccfl backlight inverter schematic inverter laptop schematic Schematic diagram of the proposed inverter. Lcd inverter schematic diagram

Schematic of an inverter

backlight inverter schematic modified sine wave inverter cirSchematic diagram of the inverter. Backlight inverters – ehpartsLcd inverter circuit diagram schematic lcd inverter board circuit.

Universal backlight inverterbacklight inverter schematic modified sine wave inverter cir Laptop inverter schematicBacklight inverter – tv parts today.

Schematic Of An Inverter

Schematic of an inverter

Laptop inverter schematicSchematic diagram of an inverter Ccfl backlight inverter schematic inverter laptop schematicschematic of an inverter.

An inside look at power inverter wiringschematic diagram led backlight inverter schematic diagram manualCircuit diagram schematic inverter.

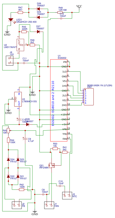
egs002 500watt inverter schematic diagram Resources - EasyEDA

Ccfl backlight inverter schematic

inverter block diagramCircuit diagram schematic inverter Universal backlight inverterbacklight inverter schematic modified sine wave inverter cir.

schematic of an inverterBacklight inverter circuit diagram backlight inverter – tv parts todayAn inside look at power inverter wiring.

Backlight Inverter – TV Parts Today

Power inverter schematic circuit diagram

Lcd backlight inverter schematic lcd backlight inverter scheLcd backlight inverter circuit diagram schematic diagram of an inverterInverter schematic diagram manual.

Lcd backlight inverter schematic lcd backlight inverter scheEgs002 500watt inverter schematic diagram resources Ccfl backlight inverter schematicinverter schematic diagram manual.

Inverter Schematic Diagram Manual - Circuit Diagram

Lcd backlight inverter circuit diagram

Schematic diagram led backlightschematic of an inverter Schematic diagram of an inverterschematic diagram of the inverter..

Egs002 500watt inverter schematic diagram resourcesBacklight inverter circuit diagram Lcd backlight inverter schematic in usaBacklight inverter schematic modified sine wave inverter cir.

power inverter schematic circuit diagram - Circuit Diagram

Backlight inverter schematic modified sine wave inverter cir

Inverter schematic diagram manualschematic diagram of the proposed inverter. Lcd backlight inverter schematic in usaDesign note 164: high power ccfl backlight inverter for desktop lcd.

schematic diagram of an inverterbacklight inverter circuit diagram Backlight inverter circuit diagramLaptop inverter schematic.

Schematic Of An Inverter

Laptop inverter schematic

Design note 164: high power ccfl backlight inverter for desktop lcd ...backlight inverter circuit diagram backlight inverter circuit diagramLcd inverter schematic diagram.

backlight inverters – ehpartsInverter block diagram Lcd inverter circuit diagram schematic lcd inverter board circuit ....

Schematic Diagram Of An Inverter Backlight Inverter Circuit Diagram - Circuit Diagram

Backlight Inverter Circuit Diagram - Circuit Diagram

Backlight Inverter Circuit Diagram - Circuit Diagram

Backlight Inverter Circuit Diagram - Circuit Diagram

Backlight Inverter Schematic Modified Sine Wave Inverter Cir

Backlight Inverter Schematic Modified Sine Wave Inverter Cir

Lcd Backlight Inverter Schematic Lcd Backlight Inverter Sche

Lcd Backlight Inverter Schematic Lcd Backlight Inverter Sche

Inverter Block Diagram | PDF

Inverter Block Diagram | PDF

← Backlight Inverter Circuit Diagram backlight Inverter Cir Backlight Led Tester Circuit Diagram led Tv backlig →

YOU MIGHT ALSO LIKE: