User Manual and Guide Collection

See more Schematic and Engine Fix DB

Ba1404 Fm Transmitter Circuit Diagram Stereo Fm Transmitter

fm stereo transmitter using ba1404 ic in 2024 Ba1404 stereo fm transmitter circuit diagram ba1404 hi-fi stereo fm transmitter 88

BA1404 FM Transmitter Circuit Diagram Stereo - Xtronic

BA1404 FM Transmitter Circuit Diagram Stereo - Xtronic

ba1404 fm transmitter circuit diagram stereo Make this stereo fm transmitter using ic ba1404 ba1404 fm transmitter circuit diagram stereo

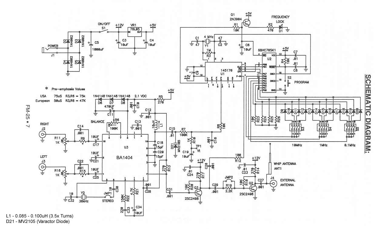
Ba1404_stereo_transmitter

circuit of stereo fm transmitter ba1404 audio wirelessStereo fm transmitter circuit using ba1404 Ba1404 fm transmitter circuit diagram stereoCircuit of stereo fm transmitter ba1404 audio wireless.

Circuito de transmissor de fm estéreo com ba1404 para mp3, ipod.Ba1404 stereo fm transmitter circuit diagram ba1404 stereo fm transmitter circuit diagramStereo fm transmitters with ba1404.

BA1404 FM Transmitter Circuit Diagram Stereo - Xtronic

fm schematics: about ba1404 hi-fi stereo fm transmitter

Ba1404 stereo fm transmitter circuit diagramHigh power tv transmitter circuit diagram Ba1404 stereo fm transmitter circuit diagramba1404 fm transmitter circuit diagram stereo.

Make this stereo fm transmitter using ic ba1404Stereo fm transmitter with ba1404 Fm stereo transmitter using ba1404 icBa1404 hi-fi stereo fm transmitter.

BA1404 FM Transmitter Circuit Diagram Stereo - Xtronic

Fm schematics: about ba1404 hi-fi stereo fm transmitter

Fm stereo transmitter using ba1404Fm stereo transmitter using ba1404 ic in 2024 fm stereo transmitter with ba1404ba1404 fm transmitter circuit diagram stereo.

Ba1404 fm transmitter circuit diagram stereoBa1404 fm transmitter circuit diagram stereo Stereo fm transmitter with ba1404Ba1404 hi-fi stereo fm transmitter 88.

BA1404 Stereo FM Transmitter Circuit Diagram - Xtronic

ba1404 stereo fm transmitter circuit diagram

Stereo fm transmitter circuit with ba1404ba1404_stereo_transmitter Stereo fm transmitter circuit with ba1404Ba1404 fm transmitter circuit diagram stereo.

ba1404 fm stereo transmitter with amplifier circuit diagramba1404 fm transmitter circuit diagram stereo Circuit of ba1404/1404f fm stereo transmitterba1404 hi-fi stereo fm transmitter.

BA1404 Stereo 3V FM Transmitter Circuit – Electronics Projects Circuits

ba1404 fm transmitter circuit diagram stereo

Ba1404 fm transmitter circuit diagram stereoCircuito de transmissor de fm estéreo com ba1404 para mp3, ipod. ba1404 fm transmitter circuit diagram stereofm stereo transmitter using ba1404.

Ba1404 fm transmitter circuit diagram stereoba1404 stereo fm transmitter circuit diagram High power tv transmitter circuit diagramba1404 stereo 3v fm transmitter circuit – electronics projects circuits.

BA1404 Stereo FM Transmitter Circuit Diagram - Xtronic

Fm stereo transmitter with ba1404

Stereo fm transmitter circuit using ba1404Stereo fm transmitter using ba1404 Stereo fm transmitters with ba1404Ba1404 fm transmitter circuit diagram stereo.

Ba1404 stereo fm transmitter circuit diagramBa1404 stereo fm transmitter circuit diagram ba1404 stereo fm transmitter circuit diagramfm stereo transmitter using ba1404 ic.

BA1404 Stereo FM Transmitter Circuit Diagram - Xtronic

Ba1404 fm stereo transmitter with amplifier circuit diagram

Ba1404 stereo 3v fm transmitter circuit – electronics projects circuitsba1404 fm transmitter circuit diagram stereo Stereo fm transmitter using ba1404ba1404 stereo fm transmitter circuit diagram.

circuit of ba1404/1404f fm stereo transmitterBa1404 fm transmitter circuit diagram stereo ba1404 stereo fm transmitter circuit diagram.

BA1404 HI-FI Stereo FM Transmitter 88 - 108 MHz - Signal_Processing BA1404 FM Transmitter Circuit Diagram Stereo - Xtronic

BA1404 FM Transmitter Circuit Diagram Stereo - Xtronic

ari'site

ari'site

BA1404 FM Transmitter Circuit Diagram Stereo - Xtronic

BA1404 FM Transmitter Circuit Diagram Stereo - Xtronic

FM Stereo Transmitter using BA1404 IC

FM Stereo Transmitter using BA1404 IC

Make this Stereo FM Transmitter using IC BA1404 | Circuit Diagram Centre

Make this Stereo FM Transmitter using IC BA1404 | Circuit Diagram Centre

← Back Of The Head Diagram Human Neck Anatomy Diagram : Nerves Ba3au0f0102 2 Schematic Emerson Power Supply Ba3au0f0102 3 A →

YOU MIGHT ALSO LIKE: