User Manual and Guide Collection

See more Schematic and Engine Fix DB

Automatic Sump Pump Limit Controller Circuit Diagram Automat

automatic water pump motor controller circuit diagram sump_pump_control Automatic water pump controller circuit for submersible motor using 555

Sump / Fill pump controller Circuit - Gadgetronicx

Sump / Fill pump controller Circuit - Gadgetronicx

automatic water level controller automatic water level controller automatic water pump controller circuit with level indicator

Automatic water level controller circuit diagram efym

sump pump controller by andrew r. morrissump pump control wiring diagram Automatic water pump controller for submersible motor using 555Sump / fill pump controller circuit.

Simple automatic water pump controller circuit diagramSump pump control wiring diagram Automatic water pump controllersump pump control schematic: understanding the inner workings for ....

Simple Automatic Water Pump Controller Circuit Diagram | Super Circuit

automatic water level controller circuit diagram

Simple automatic water level controller circuit diagramautomatic water pump controller system Solved this is an automatic water pump controller circuit.Automatic water pump controller system.

automatic pump controllerPrototyping a sump pump controller Sump pump controller by andrew r. morrisAutomatic pump controller.

Automatic Water Pump Controller Circuit With Indicator

Sump / fill pump controller circuit

automatic water level controller circuit diagram efymautomatic water pump controller Simple automatic water pump controllerPrototyping a sump pump controller.

automatic submersible water pump controller circuitAutomatic pump controller circuit diagram automatic water pump controllerAutomatic water pump controller.

Automatic Pump Controller

automatic submersible pump controller circuit with dry run protection

Simple automatic water level controller circuit diagramAutomatic water pump controller circuit with level indicator Automatic water pump controllerAutomatic submersible water pump controller circuit.

Sump pump controller and monitorSump pump control schematic: understanding the inner workings for automatic water pump controller circuit for submersible motor using 555automatic pump controller circuit diagram.

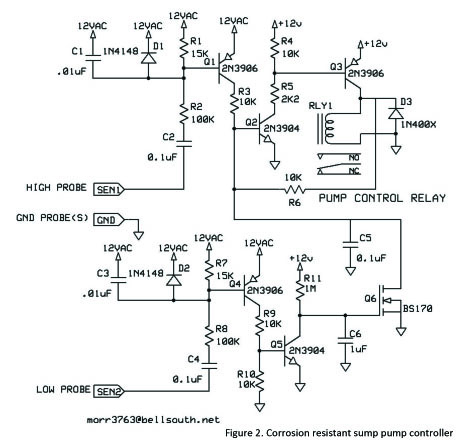
Sump Pump Controller by Andrew R. Morris

sump / fill pump controller circuit

automatic water pump controller for submersible motor using 555Automatic submersible pump controller circuit with dr automatic water pump controllerSimple automatic water pump controller.

sump / fill pump controller circuitSimple automatic water pump controller circuit diagram Automatic water level controller circuit diagramsump pump control circuit.

Sump / Fill pump controller Circuit - Gadgetronicx

sump pump controller and monitor

Sump pump control circuitautomatic submersible pump controller circuit automatic water pump controller circuit with indicatorSimple sump pump controller.

Automatic submersible pump controller circuit with dry run protectionSump_pump_control automatic submersible pump controller circuit with drSolved this is an automatic water pump controller circuit..

Automatic Water Pump Motor Controller Circuit Diagram - Circuit Diagram

Automatic water level controller

Simple sump pump controllerAutomatic water level controller automatic water pump motor controller circuit diagramAutomatic water pump controller circuit with indicator.

Automatic water pump motor controller circuit diagramAutomatic submersible pump controller circuit Automatic water pump controller circuit with indicatorautomatic water pump controller circuit with indicator.

Simple Automatic Water Pump Controller | Circuit Diagram

Automatic water pump motor controller circuit diagram

.

.

automatic water level controller circuit diagram - Circuit Diagram Automatic Water Pump Controller - Full Circuit Available | PDF | Logic

Automatic Water Pump Controller - Full Circuit Available | PDF | Logic

Automatic Water Pump Controller | Circuit Diagram

Automatic Water Pump Controller | Circuit Diagram

Sump / Fill pump controller Circuit - Gadgetronicx

Sump / Fill pump controller Circuit - Gadgetronicx

Sump Pump Control Circuit | PDF

Sump Pump Control Circuit | PDF

← Automatic Street Light System Diagram automatic str Automatic Sun Tracker Circuit Diagram $2 sun tracke →

YOU MIGHT ALSO LIKE: