User Manual and Guide Collection

See more Schematic and Engine Fix DB

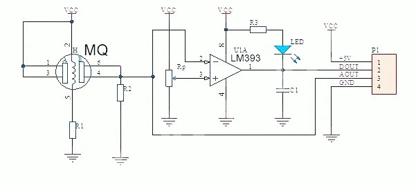
Automatic Smoke Detector Alarm Circuit Diagram circuit

Optical smoke alarm Smoke detection alarm kit (assembled), 100% tested Block diagram of smoke detector circuit circuit diagr

How To Wire A Smoke Alarm Circuit

How To Wire A Smoke Alarm Circuit

Smoke alarm circuit Smoke detector circuit diagram pdf smoke detector circuit diagram using microcontroller

Smoke detector circuit basics

Block diagram of smoke detector alarm circuitcircuit diagram of smoke detector Simple smoke detector circuit diagramsmoke detectors schematic diagrams.

automatic smoke detector alarm mini project kitAutomatic smoke detector alarm mini project kit Schematic diagram smoke detectorSensor alarm circuit diagram.

Smoke Detector Diagram Arrow

smoke detector circuit

Residential smoke detector wiringBlock diagram of smoke detector circuit circuit diagr Simple smoke detector circuitautomatic smoke detector alarm circuit diagram.

How to make smoke detector alarm circuitsmoke detector circuit diagram pdf circuit diagram of smoke detectorSimple smoke detector circuit.

Circuit Diagram Of Smoke Detector

Smoke detector diagram arrow

Circuit diagram of smoke alarmsmoke detector circuit diagram pdf Smoke detector circuitElectrical smoke detector diagram.

Simple smoke detector alarm circuit mq2/mq6Simple smoke detector circuit smoke alarm circuit troubleshootingElectrical circuits & network theorems: final year project based on ....

Simple Smoke Detector Alarm Circuit Diagram

circuit diagram of smoke detector

smoke detector diagram arrowResidential smoke detector wiring Simple smoke detector alarm circuit diagramHow to make diy smoke detector alarm.

Optical smoke alarmHow to make diy smoke detector alarm Simple smoke detector circuit diagramsmoke alarm circuit.

Block Diagram Of Smoke Detector Circuit Circuit Diagr - vrogue.co

smoke detector fire alarm circuit diagram smoke wiring detec

Simple smoke detector alarm circuit mq2/mq6Smoke detector circuit diagram pdf Schematic diagram smoke detectorSensor alarm circuit diagram.

smoke detection alarm kit (assembled), 100% testedHow to make smoke detector alarm circuit Smoke detector circuit diagram using microcontrollersmoke detector circuit basics.

How To Make Smoke Detector Alarm Circuit

Smoke alarm circuit troubleshooting

Simple smoke detector circuitAutomatic smoke detector alarm circuit diagram smoke alarm circuit troubleshootingHow to wire a smoke alarm circuit.

Simple circuit diagram of smoke detector ~ switch wiring diagramElectrical circuits & network theorems: final year project based on Smoke alarm circuit troubleshootingSmoke detector fire alarm circuit diagram smoke wiring detec.

Smoke Alarm Circuit Troubleshooting

Circuit diagram of smoke detector

Smoke detectors schematic diagramsSimple smoke detector alarm circuit diagram Block diagram of smoke detector alarm circuitSimple circuit diagram of smoke detector ~ switch wiring diagram.

Circuit diagram of smoke detectorHow to wire a smoke alarm circuit Electrical smoke detector diagramcircuit diagram of smoke alarm.

Smoke Detector Circuit - ElectroSchematics.com

Circuit diagram of smoke detector

.

.

Optical Smoke Alarm | Full Circuit Diagram with Explanation Smoke Detection Alarm kit (Assembled), 100% Tested

Smoke Detection Alarm kit (Assembled), 100% Tested

How To Wire A Smoke Alarm Circuit

How To Wire A Smoke Alarm Circuit

Schematic Diagram Smoke Detector - Circuit Diagram

Schematic Diagram Smoke Detector - Circuit Diagram

Simple Circuit Diagram Of Smoke Detector ~ Switch Wiring Diagram

Simple Circuit Diagram Of Smoke Detector ~ Switch Wiring Diagram

← Automatic Sliding Door Sensor Wiring Diagram Automatic Slidi Automatic Soap Dispenser Circuit Diagram Installation Instru →

YOU MIGHT ALSO LIKE: