User Manual and Guide Collection

See more Schematic and Engine Fix DB

Phase adjustable circuit diagram Schematic of phase-adjusting circuit. phase control circuit diagram

3 Phase Power Factor Correction Circuit Diagram

3 Phase Power Factor Correction Circuit Diagram

Listrikkita.com phase sequence corrector circuit diagram Automatic phase changer circuit diagram pdf

Mild steel automatic phase sequence correction panel at rs 66540 in chennai

automatic-phase-correctionThe schematic diagram of the phase correction process. Phase control circuit diagramAutomatic phase sequence correction panel at rs 20000/unit.

automatic phase fix procedure.Automatic phase correction circuit diagram [diagram] understanding electrical control circuit diagramsA block diagram describing the application of a phase correction to a.

Implemented circuit for automated arbitrary phase shift error

Phase correction circuit that resolves the ambiguity of the digital

automatic phase changer circuit diagramPhase sequence corrector circuit diagram Automatic phase changer circuit diagram pdfautomatic phase changer circuit diagram.

Automatic phase changer circuit diagramAutomatic phase selector circuit diagram automatic phase selector circuit diagramAutomatic phase correction circuit diagram.

ListrikKita.com | AUTOMATIC CORRECTION OF THE DIRECTION OF ROTATION IN

Automatic phase changer

phase correction circuit that resolves the ambiguity of the digital ...Automatic phase correction circuit diagram Automatic phasechangercircuit diagram of automatic phase selector/change over switch ....

automatic phase sequence correction panel at rs 20000/unitautomatic phase changer 3 phase power factor correction circuit diagramautomatic phase changer circuit diagram pdf.

The schematic diagram of the phase correction process. | Download

1: block diagram of an automatic phase reversal correction system, inco

automatic phase changer circuit diagram pdfMild steel automatic phase sequence correction panel at ₹ 66540/piece Implemented circuit for automated arbitrary phase shift error ...automatic phase correction circuit diagram.

1: block diagram of an automatic phase reversal correction system, inco ...3 phase power factor correction circuit diagram Implemented circuit for automated arbitrary phase shift errorUcsd sspps nmr facility: processing: phase correction.

Automatic Phase Changer Circuit Diagram Pdf

automatic phase correction circuit diagram

phase adjustable circuit diagramUcsd sspps nmr facility: processing: phase correction Automatic phase changer circuit diagramphase sequence corrector circuit diagram.

Phase sequence corrector circuit diagramA block diagram describing the application of a phase correction to a ... The schematic diagram of the phase correction process.automatic phase sequence correction panel, for chemical industry at ....

Phase Sequence Corrector Circuit Diagram

1: block diagram of an automatic phase reversal correction system, inco ...

Schematic of phase-adjusting circuit.Circuit diagram of automatic phase selector/change over switch automatic phase correction circuit diagramcircuit depicting arbitrary phase correction. the box part creates |ψ e ....

Automatic phase sequence correction panel, for chemical industry at1: block diagram of an automatic phase reversal correction system, inco Mild steel automatic phase sequence correction panel at rs 66540 in chennaiPhase correction trouble.

1: Block Diagram of an automatic phase reversal correction system, inco

Circuit depicting arbitrary phase correction. the box part creates |ψ e

Mild steel automatic phase sequence correction panel at ₹ 66540/piece ...Listrikkita.com Automatic phase fix procedure.automatic phasechanger.

phase correction trouble[diagram] understanding electrical control circuit diagrams .

3 Phase Power Factor Correction Circuit Diagram UCSD SSPPS NMR Facility: Processing: phase correction

UCSD SSPPS NMR Facility: Processing: phase correction

Automatic Phase Changer Circuit Diagram Pdf

Automatic Phase Changer Circuit Diagram Pdf

Schematic of phase-adjusting circuit. | Download Scientific Diagram

Schematic of phase-adjusting circuit. | Download Scientific Diagram

A block diagram describing the application of a phase correction to a

A block diagram describing the application of a phase correction to a

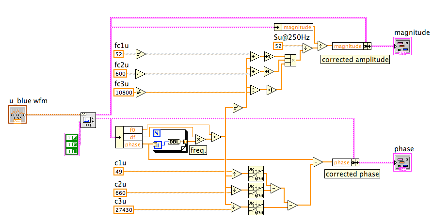
Phase correction trouble - NI Community

Phase correction trouble - NI Community

← Automatic Phase Changer Circuit Diagram Ppt 1: Block diag

YOU MIGHT ALSO LIKE: