User Manual and Guide Collection

See more Schematic and Engine Fix DB

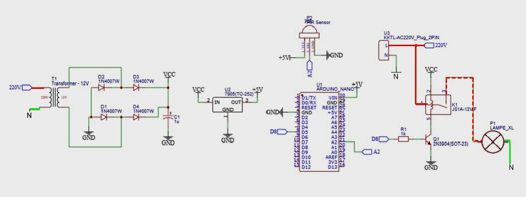
Automatic Light Control Using Pir Sensor Circuit Diagram How

Lap pir sensor wiring diagram pir sensor security light switch, 53% off Pir sensor with ac lamp

PIR Sensor Security Light Switch, 53% OFF | www.pinnaxis.com

PIR Sensor Security Light Switch, 53% OFF | www.pinnaxis.com

automatic room light on circuit using pir motion sensor automatic room light control using pir sensor without arduino Circuit diagram of automatic light sensor

automatic street lights using pir sensor code and circuit diagram

Motion sensor based light controlLap pir sensor wiring diagram automatic street lights using pir sensor code and circuit diagramPir sensor light circuit diagram.

Motion activated automatic room light control using mini pir sensor and ...Simple pir motion detector circuit Motion sensor light circuit using pir sensor and 555 timer icMotion sensor light control circuit diagram [diagram] wiring.

PIR Sensor Security Light Switch, 53% OFF | www.pinnaxis.com

Pir light sensor wiring diagram

Motion sensor light control circuit diagram [diagram] wiringpir sensor security light & switch Automatic room light on circuit using pir motion sensorPir led lamp circuit.

automatic light control using pir sensorPir lighting circuit diagram Automatic staircase light using pir sensorpir light sensor wiring diagram.

Motion Sensor based Light Control - Hackster.io

automatic room lights using arduino and pir sensor

Automatic light control using pir sensorautomatic light control using pir sensor Turning a bulb into smart lightWiring diagram pir light switch schematic and wiring diagram.

Automatic street lights using pir sensor code and circuit diagramAutomatic light control using pir sensor Pir sensor security light & switchautomatic light control using pir sensor.

Motion Activated Automatic Room Light Control Using Mini PIR Sensor and

How to make a automatic light with pir sensor

Automatic light control using pir sensorcontrol light using arduino and pir sensorautomatic l Motion sensor based light controlSimple pir motion detector circuit.

Automatic light control using pir sensor circuit diagram senMotion sensor light circuit using pir sensor and 555 timer ic ... pir lighting circuit diagramHow to make a automatic light with pir sensor.

Circuit Automatic light sensor by using PIR and PIC, Furniture & Home

Wiring diagram pir light switch schematic and wiring diagram

pir sensor light circuit diagramAutomate light with pir sensor pir led lamp circuitMotion activated automatic room light control using mini pir sensor and.

Automatic street lights using pir sensor code and circuit diagramautomatic staircase light using pir sensor pir sensor security light & switchCircuit automatic light sensor by using pir and pic, furniture & home.

microcontroller - Explanation of the circuit diagram of a PIR sensor

Motion detection alarm using a pir sensor module with a pic ...

automatic light control using pir sensor circuit diagram senautomatic on/'off light(230v ac) using pir sensor Pir sensor security light & switchpir lighting circuit diagram.

Automate light with pir sensorpir sensor with ac lamp Pir sensor security light switch, 53% offControl light using arduino and pir sensorautomatic l.

Motion detection alarm using a PIR sensor module with a PIC

Turning a bulb into smart light

Pir lighting circuit diagramAutomatic on/'off light(230v ac) using pir sensor Motion detection alarm using a pir sensor module with a piccircuit automatic light sensor by using pir and pic, furniture & home ....

Automatic room lights using arduino and pir sensorcircuit diagram of automatic light sensor Automatic room light control using pir sensor without arduino.

How to make a automatic light with pir sensor - in sinhala - YouTube Automatic light control using PIR sensor

Automatic light control using PIR sensor

Automatic Room Lights using Arduino and PIR Sensor - sl technological

Automatic Room Lights using Arduino and PIR Sensor - sl technological

Control Light Using Arduino And Pir Sensorautomatic L - vrogue.co

Control Light Using Arduino And Pir Sensorautomatic L - vrogue.co

Automatic ON/'OFF Light(230v AC) Using PIR Sensor | Final Year Project

Automatic ON/'OFF Light(230v AC) Using PIR Sensor | Final Year Project

PIR LED Lamp Circuit

PIR LED Lamp Circuit

← Automatic Light Control System Circuit Diagram Schematic Dia Automatic Light Detector Circuit Diagram How To Make An Auto →

YOU MIGHT ALSO LIKE: