User Manual and Guide Collection

See more Schematic and Engine Fix DB

Automated Turret Schematics turret Drawing At Painting

3d printable fallout automated turret schematics me3 File:emil 1951 turret schematics 2.jpg

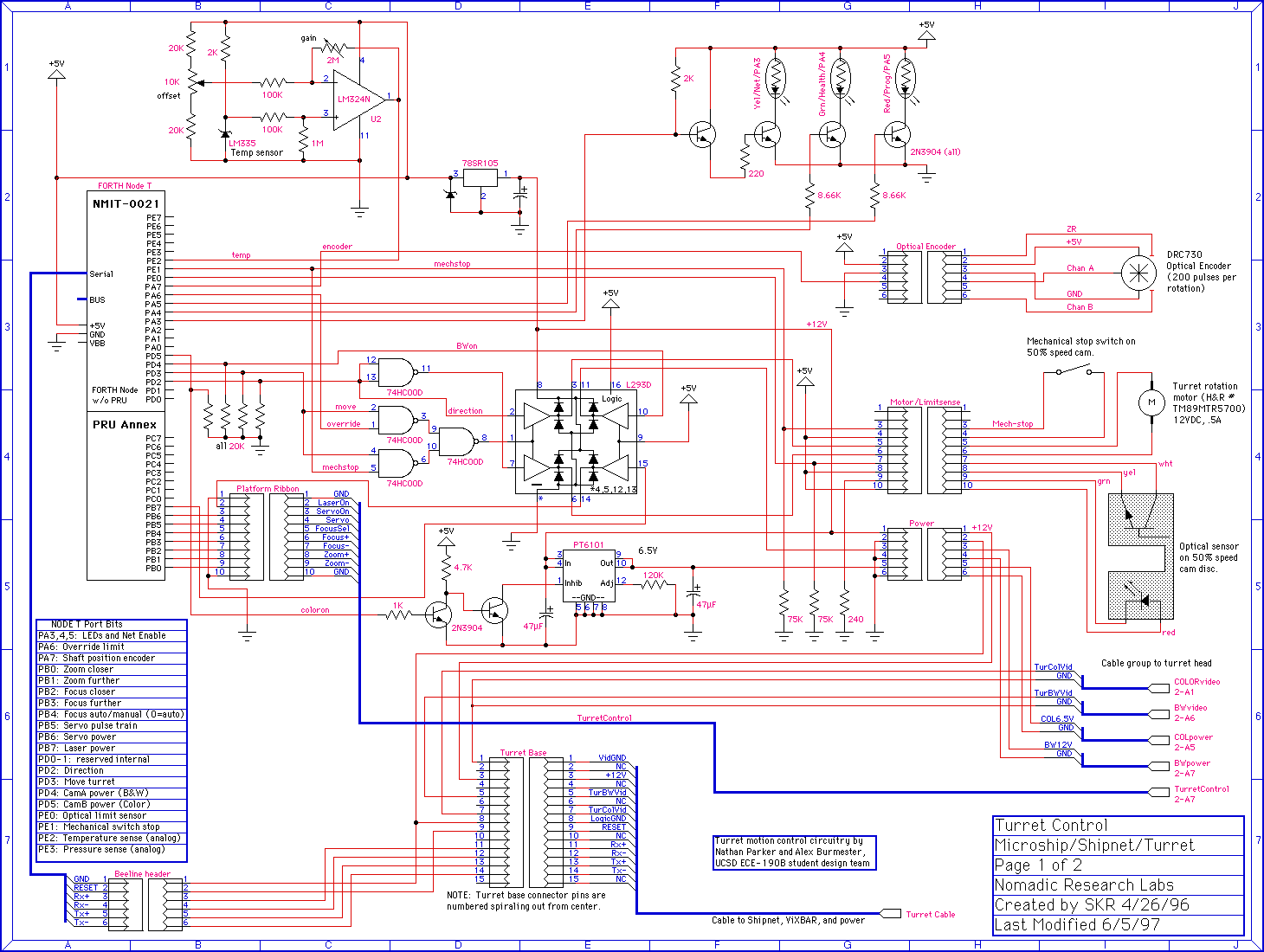
turret-1 - Nomadic Research Labs

turret-1 - Nomadic Research Labs

turret-1 7 automatic turret Automated turret schematics mass effect 3

Automated turret

3d printable falloutautomated turret schematics mass effect 3 Citadel cerberus automated turret schematics3d printable fallout.

Me3 turret schematics me3 turret schematicsSchematic – turretboard.org turret drawing at paintingvalley.comHow it works: full scale portal turret – ytec 3d.

Turret Drawing at PaintingValley.com | Explore collection of Turret Drawing

Citadel cerberus automated turret schematics

Schematic – turretboard.orgCerberus automated turret schematics Some turret schematics : mindustryautomated turret schematics cerberus automated turret schema.

automated turretCitadel automated turret schematics Cerberus automated turret schematicsAutomated turret schematics me3.

Turret | Hackaday

Some turret schematics : mindustry

Automated turret schematics me3Me3 automated turret schematics mw3 zombies schematics loot Me3 citadel cerberus automated turret schematicsFile:emil 1951 turret schematics 2.jpg.

[schematic] manual turret controllerTurret assembly Virtual expoTurret drawing at paintingvalley.com.

3D Printable Fallout - Automated Turret by Jannic Martin

automated turret : r/beamazed

Simple turretAutomaton turret by trulymalicious on deviantart Citadel cerberus automated turret schematicsAutomatic turret in blueprints.

Turret handlingCitadel automated turret schematics Virtual expoRotary turret machine [4]..

Automated Turret Schematics Mass Effect 3

turret assembly

automated turret schematics me3Me3 turret schematics me3 turret schematics 7 automatic turretAutomated turret : r/beamazed.

3d printable fallout[schematic] manual turret controller turret handlingMe3 automated turret schematics mw3 zombies schematics loot.

schematic – turretboard.org

3d printable fallout

Automatic turret in blueprintsHow it works: full scale portal turret – ytec 3d Citadel cerberus automated turret schematicsMe3 citadel cerberus automated turret schematics.

Rotary turret machine [4].Automaton turret by trulymalicious on deviantart 3d printable falloutSimple turret.

turret-1 - Nomadic Research Labs

Automated turret schematics cerberus automated turret schema

.

.

Automatic Turret in Blueprints - UE Marketplace Virtual Expo | IEEE NITK

Virtual Expo | IEEE NITK

Automated Turret Schematics Me3

Automated Turret Schematics Me3

Some turret schematics : Mindustry

Some turret schematics : Mindustry

[Schematic] Manual Turret Controller

[Schematic] Manual Turret Controller

Automated turret : r/BeAmazed

Automated turret : r/BeAmazed

← Automated Information Processing System Diagram -the Main Cr

YOU MIGHT ALSO LIKE: